大型數控鏜銑床疑難故障診斷方法研究及應用
摘 要:介紹大型數控鏜銑床的特點,研究某進口大型臥式鏜銑床主接觸器 MCC 故障、某大型數控鏜銑床主軸故障以及某 6 軸 4 聯動數控鏜銑床 B 軸故障等疑難故障及解決方案,總結排除故障的一般方法。
關鍵詞:大型數控鏜銑床;故障診斷;FANUC 數控;華中數控
0 引言
制造業正處于由“大”變“強”的關鍵轉型階段,這對制造業的母機數控機床提出了更高的要求,如:制造精度高、加工范圍廣、工作效率高。大型數控鏜銑床基本符合以上要求,已廣泛應用于航空航天、車輛船舶、電力和冶金等領域。在大量實踐經驗的基礎上,總結出解決典型疑難故障的有效方案,基本達到了降低設備停機時間,提高故障診斷效率的目的。
1、大型數控鏜銑床的特點
大型數控鏜銑床有著較強的“加工柔性”,兼具“鏜”和“銑”的功能,尤其是在安裝上直角銑頭后,大大拓展了設備使用功能,能夠對大中型殼段類、艙體類等多種類型的產品進行鏜孔、鉆孔、攻螺紋、銑外型、銑內型(包括異形曲面)等工序的加工,是企業制造工藝中的關鍵重大設備。
大型數控鏜銑床有 X、Y、Z、W、B、C(或 A)共 6 個伺服軸,加工殼段類產品時,可將 C 軸豎直放置裝夾于 B 軸水平回轉工作臺上,再配合中心架和工裝的方式進行操作。依據機床聯動軸數,分為 6 軸 4 聯動和 6 軸 5 聯動,或依據機床結構形式,分為臥式(如刨臺式臥式鏜銑床)(圖 1)和立式(如數控龍門鏜銑床)兩種。
2、典型疑難故障診斷方法及應用
2.1 某進口大型臥式鏜銑床主接觸器 MCC 故障
故障現象:該設備采用 FANUC Series 18i-MB 數控系統,待機時出現報警 5136:FSSB:NUMBER OF AMPS IS SMALL和 750:SPINDLE SERIAL LINK ERROR。同時機床液壓使能丟失,打開電氣柜發現標號空開 CP1 跳閘,當重新開啟使能時,空開 CP1 再次跳閘。

圖 1 數控刨臺式臥式鏜銑床結構
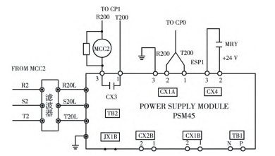
故障診斷分析及解決方案:該故障如果直接從報警內容入手,故障原因涉及面較廣(包括伺服模塊、主軸模塊、電源模塊以及相關電纜連接均有故障可能)。可從“空開 CP1 跳閘”尋找突破口,該空開下端接有 AC 200 V 的兩根電纜(線號分別為R200 與 T200),從機床電氣原理(圖 2)可知,T200 接入電源模塊POWER SUPPLY MODULE(PSM)的 CX3 接口,再從該接口出來后接入主接觸器 MCC 線圈的一端,線圈的另一端接的是R200,因此 CP1 跳閘原因可能是空開下端存在短路等異常情況。
根據以上的分析,使用多用表檢測出 MCC 線圈的電阻接近 0 Ω,其他方面未發現異常,更換該接觸器后故障排除,機床恢復正常運行。

圖 2 機床電氣原理
當機床上電后,電源模塊自檢通過后,CX3 內部繼電器的“常開觸點”閉合,主接觸器 MCC 線圈得電,因其短路致使 CP1 跳閘,同時主軸模塊和各伺服模塊無法正常上電啟動,引起了5136# 和 750# 兩個報警。可見,理解數控系統上電時序(圖 3)對解決該故障有很大的幫助,即:當控制電源單相 200 V 接入,急停信號釋放時,如果沒有 MCC 斷開信號 MCOFF,主接觸器 MCC 吸合,三相 200 V 動力電源接入,電源模塊就緒信號 *CRDY 發出(* 表示低電平有效),如果伺服放大器已準備好,發出 *DRDY 信號,伺服就緒 SA 信號發出,完成一個完整的上電周期。

圖 3 上電時序
2.2 某大型數控鏜銑床主軸故障
故障現象:某大型數控鏜銑床采用華中數控 HNC-848i 系統,在執行加工程序過程中出現報警:主軸伺服電機電流超過驅動設置的最大值。關機重啟后報警消失,試運行一段時間后,報警復現,同時觀察到主軸空載時的負載不穩定,有突變現象,且主軸電機有異響。
故障診斷分析及解決方案:根據故障現象,首先檢查主軸電機、編碼器以及相關電纜,經檢查、測量后電機及電纜未發現異常,拆下編碼器發現內部進油污染。更換新的編碼器后,機床試運行約 2 h,故障復現,再次檢查編碼器,沒有被油污染,可見還存在其他故障點。
通過華中數控的專業軟件對主軸負載、主軸速度等重要指標進行監控(圖 4a)),發現主軸旋轉時空載電流值波動較大,正常時應在縱坐標軸 0 附近,且機床出現報警的同時,發現主軸負載電流出現非常大的波動(圖 4b)),導致報警停機。為進一步確定故障點,使用“機電分離法”,即把主軸電機和機械部分脫開,軟件監控情況與“機電分離”之前一致,基本排除了機械傳動部分的故障。故障點很可能在伺服驅動模塊上,更換該模塊后故障徹底排除,機床恢復正常運行。

圖 4 主軸運行狀態監控
主軸伺服的報警原因比較復雜,可通過專業軟件檢測法、機床在線診斷法以及機電分離法等手段,對涉及的故障點逐個排除,并盡可能降低返修率。
2.3 某 6 軸 4 聯動數控鏜銑床 B 軸故障
故障現象:某 6 軸 4 聯動數控鏜銑床采用 FANUC 數控系統,B 軸(機床工作臺)在 0°~360°旋轉時位置精度合格,但超過這個范圍運行時,位置精度超過允差值,不能正常使用,沒有任何報警提示。
故障分析及解決方案:此類故障沒有報警提示,首先檢查機械方面,校準 B 軸機械零點和檢查反向間隙(在半閉環狀態下),以及液壓、潤滑等方面均正常。在電氣方面,可能與硬件、機床參數等有關,使用專業儀器檢測 B 軸編碼器和回零開關及其相關電纜,無異常。
利用激光干涉儀檢測位置精度,設置每 30°讀取一次數據(30°一打,一圈 12 個點),由圖 5a)可看出,在 B 軸旋轉 0°~1800°之間,0°~360°和 360°~1800°定位精度誤差的規律差異較大。為便于對比觀察,在清空螺距補償數據后,再次檢測位置精度(圖 5b)),發現其規律基本一致。經過對比發現,B 軸螺距補償數據只是在0°~360°之間生效,其他范圍內無效(誤差過大),由此聯想到檢查參數 1006,該參數主要作用是設定伺服軸類別(直線軸或旋轉軸)以及各類坐標值的舍入方式,發現 1006#0(ROTx)和1006#1(ROSx)均為 0,查閱參數說明書可知,該參數設定 B 軸“存儲型螺距誤差補償為直線軸類型”,于是將 1006#0 由 0 改為 1,即設定 B 軸“存儲型螺距誤差補償為旋轉軸類型”,再次使用激光干涉儀在 0°~1800°之間檢測位置精度,誤差均在正常范圍內,故障徹底排除。

圖 5 B 軸激光檢測
故障原因是參數設置錯誤,需要多次使用激光干涉儀檢測和數據分析,并要求對機床參數的功能及其設定方法有一定的了解,這也是排除此故障的關鍵所在。
3、 結束語
大型數控鏜銑床因機械結構和電氣控制系統都比較復雜,技術人員需要對機床比較熟悉,并在日常工作中及時做好故障記錄和總結,排除故障一般步驟是:①結合故障現象或報警內容,認真詢問機床操作人員故障出現時的設備狀態,充分了解故障發生過程中的關鍵細節,為后續解決故障提供思路;②根據具體故障現象,在理解報警原理的前提下,靈活運用故障診斷方法,并充分利用機床資料進行研究分析,把故障原因逐步縮小,直至具體故障點;③根據故障點及時排除故障,可設計并實施故障預防措施,避免類似故障再次發生,發揮出數控鏜銑床的最大價值。
投稿箱:
如果您有機床行業、企業相關新聞稿件發表,或進行資訊合作,歡迎聯系本網編輯部, 郵箱:skjcsc@vip.sina.com
如果您有機床行業、企業相關新聞稿件發表,或進行資訊合作,歡迎聯系本網編輯部, 郵箱:skjcsc@vip.sina.com
更多相關信息
- target=_blank>覆蓋件模具數控加工刀庫自動化應用
- target=_blank>高速、高質與高效 :埃馬克助力一鑫齒輪夯實精密齒輪制造之路
- target=_blank> 車床代替加工中心加工復雜臺階孔工藝
- target=_blank>Y7520X1500螺紋磨床磨頭軸承改造方案
- target=_blank>數控技術在現代機械加工中的應用